Новости

Новые гайдлайны, обновления гайдлайнов, ключевые исследования 2025–2026

22.04.2026
Новые гайдлайны, обновления гайдлайнов, ключевые исследования 2025–2026

В 2025–2026 годах опубликованы ключевые педиатрические руководства: AAP по нарушению набора веса, IDSA/PIDS по пневмонии с эмпиемой, ADA по диабету у детей, ESAIC/ESPA по нейромышечной блокаде, KDIGO по нефротическому синдрому, ESPGHAN/NASPGHAN по функциональной абдоминальной боли, а также значимые исследования по RSV-профилактике, GLP-1 агонистам, рискам медицинской визуализации и обновления SPIRIT. Разбираем главные изменения и выводы для практики.

AAP: Clinical Practice Guideline for Diagnosis and Management of Faltering Weight (2026) — первое полноценное клиническое руководство Американской академии педиатрии, переопределяющее стигматизирующий диагноз «задержка физического развития» (failure to thrive) у детей, чей рост и вес не соответствуют пятому процентилю. Новый документ предлагает заменить термин на «faltering weight» (нарушение прибавки массы тела или замедление набора массы тела), перейти от процентилей к z-score-критериям, стандартизировать диагностические пороги и дает единый алгоритм обследования, нутритивной поддержки и направления к специалистам.

IDSA/PIDS 2026 Guidelines for the Management of Community-Acquired Pneumonia (CAP) in Infants and Children Older Than 3 Months of Ageобновление руководства Американского общества инфекционных болезней и Общества детских инфекционных болезней «Ведение внебольничной пневмонии у младенцев и детей старше 3 месяцев» от 2011 года, а конкретно его части, посвященной пневмонии, осложненной парапневмоническим выпотом и эмпиемой плевры. При малом неосложненном выпоте предлагается наблюдение вместо дренирования; при умеренном плевральном выпоте в сочетании с респираторным дистрессом, большом выпоте, гнойном выпоте — дренирование. По показаниям — дренаж плевральной полости с последующим внутриплевральным введением фибринолитиков вместо торакоскопической санации плевральной полости (VATS), поскольку исходы в целом одинаковые, а дренаж менее инвазивен, реже требует общей анестезии. Однако VATS по-прежнему рекомендуется при выраженных локальных изменениях и рефрактерном течении выпота. Не рекомендуется комбинированное введение тканевого активатора плазминогена (tPA) и дорназы-альфа (DNase), только tPA. Исследования показали, что при добавлении DNase не сокращается длительность госпитализации, не уменьшается потребность в дополнительных вмешательствах, нет преимуществ по исходам.

ADA: Children and Adolescents, Standards of Care in Diabetes 2026 руководство Американской диабетической ассоциации охватывает все аспекты ведения СД 1 и 2 типов у детей: от диагностики и целей гликемии до технологий, осложнений и перехода во взрослую группу. Устройства непрерывного мониторинга глюкозы (НМГ) и помпы теперь могут быть рекомендованы с момента постановки диагноза (усиление тренда на более раннее внедрение технологической поддержки); есть заметный сдвиг ведения диабета в сторону персонализации, то есть уход от жестких алгоритмов к индивидуальной модели (учитывая возраст, семью, психосоциальные факторы + регулярные скрининги на депрессию, тревогу); акцентировано, что СД 2 типа у детей протекает агрессивнее, чем у взрослых, быстрее развиваются осложнения, поэтому нужно раньше начинать лечение и активнее контролировать риски осложнений (добавлены или усилены рекомендации по МАЖБП, СОАС, СПКЯ, нейропатии, нефропатии, ретинопатии).

ESAIC/ESPA: Neuromuscular Block in Anaesthetised Children 2026 руководство (pediatric-specific guideline) Европейского общества анестезиологии и интенсивной терапии и Европейского общества детской анестезиологии по нервно-мышечной блокаде у детей при общей анестезии (ранее специальных руководств по миорелаксантам у детей не выпускалось).

KDIGO: Clinical Practice Guideline for the Management of Nephrotic Syndrome in Children 2025 — фокусное обновление соответствующей главы по гломерулярным заболеваниям руководства KDIGO Glomerular Diseases 2021 (организация Kidney Disease: Improving Global Outcomes). В обновлении уточнены определения нефротического синдрома и рецидива, добавлен алгоритм, поясняющий, когда делать биопсию и/или генетическое тестирование, конкретизирован выбор иммуносупрессии при steroid-sensitive NS (cтероид-чувствительном нефротическом синдроме), steroid-dependent NS (стероид-зависимом нефротическом синдроме), steroid-resistant NS (cтероид-резистентном нефротическом синдроме), отсроченном ответе на терапию.

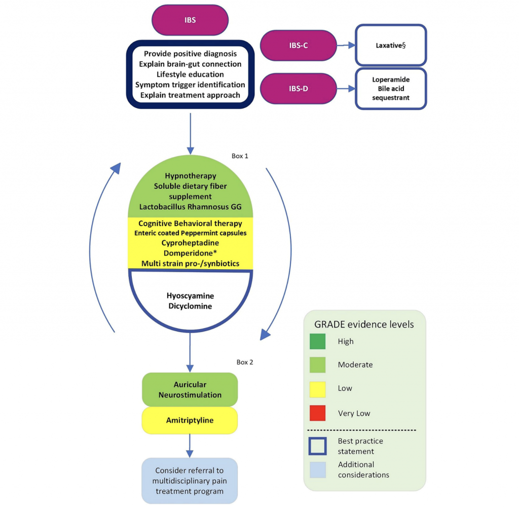
ESPGHAN/NASPGHAN guidelines for treatment of irritable bowel syndrome and functional abdominal pain‐not otherwise specified in children aged 4–18 years — первое совместное руководство Европейского общества детской гастроэнтерологии, гепатологии и питания и Североамериканского общества детской гастроэнтерологии, гепатологии и питания по лечению хронической боли в животе. Разработано на основе 86 РКИ и согласно Римским критериям IV, обсуждаются различные типы расстройств взаимодействия кишечник-мозг (disorders of gut-brain interaction) — синдром раздраженного кишечника, функциональная абдоминальная боль, функциональная диспепсия и др. Главный вывод — наиболее сильную доказательную базу имеет психотерапия, направленная на ось «кишечник — мозг» (gut-brain psychotherapies): прежде всего, гипнотерапия, КПТ и методы релаксации. А многие рутинно применяемые препараты имеют слабую «педиатрическую» доказательную базу или не имеют ее вовсе.


Наиболее значимые исследования за год

Clesrovimab for Prevention of RSV Disease in Healthy Infants исследование показало эффективность моноклонального антитела клесровимаба для защиты здоровых доношенных младенцев при наибольшей (сезонной) распространенности респираторно-синцитиального вируса. Если раньше борьба с RSV была преимущественно реактивной, то сейчас на первый план выходит проактивная стратегия (прививаем до начала сезона распространения вируса).

Efficacy and Safety of GLP-1 RAs in Children and Adolescents With Obesity or Type 2 Diabetes: A Systematic Review and Meta-Analysis исследование (систематический обзор и метаанализ), подтвердившее эффективность и безопасность агонистов рецепторов GLP-1 у детей и подростков с ожирением или СД 2 типа.

Medical Imaging and Pediatric and Adolescent Hematologic Cancer Risk — одно из самых обсуждаемых исследований года «Медицинская визуализация и риск развития гематологических онкологических заболеваний у детей и подростков» (когорта 3,7 млн детей). Авторы показали, что с увеличением накопленной дозы облучения (в основном высокодозная КТ) риск возрастает, хотя абсолютный риск остается низким. Работа в очередной раз подсвечивает ключевой принцип современной педиатрии: каждое диагностическое исследование должно быть обосновано. На практике: более строгий отбор пациентов для КТ, приоритет УЗИ и МРТ там, где они могут ответить на клинический вопрос, контроль доз и частоты повторных исследований.

SPIRIT 2025 Statement. Updated Guideline for Protocols of Randomized Trials — обновленные рекомендации по качеству рандомизированных исследований (стандарты CONSORT и SPIRIT). Особенно важны для педиатрии, где выборки в исследованиях и перенос «взрослых» данных часто ограничены, этические требования выше, воспроизводимость невысокая.

НАШИ ПАРТНЕРЫ